军令状!海通期货忙不迭“打补丁”

炒股就看金麒麟分析师研报,权威,专业,及时,全面,助您挖掘潜力主题机会!
来源:券业行家
赶在中报披露前夕,海通期货董事会做出了多项特殊的决议,涉及经营业绩、风险管理和声誉形象。
全新的董事会决议
第三届董事会履职刚满半年,海通期货股份有限公司(简称:海通期货)在7月19日召开了第六次会议。

公告显示,本次会议由董事长吴红松主持,全体七名董事参与,副总经理、董事会秘书龚怀鹏列席会议。

行家注意到,包括董事长吴红松,董事、总经理李井伟,董事、副总经理史本鹏,董事吴国华、邵静霞,独立董事彭娟在内的六名董事,均在2023年12月29日换届之际加入董事会。同一天,副总经理龚怀鹏兼任董秘。
几乎全部由“新人”组成的董事会,以月均一次的频率召开了多次决议。而本次的决议,颇有些不同寻常。

签订“军令状”
本次董事会会议,全票通过了四项决议。前两项项直接涉及经营业绩,分别是《关于与高级管理人员签订2024年经营业绩责任书的议案》,以及《关于与高级管理人员签订任期经营业绩责任书的议案》。
这一表述,不免让人想起传统故事中的经典设定:军令状。行家由此好奇,海通期货的业绩表现如何?
年报数据显示,海通期货已经连续两年业绩下滑。2022年,营业收入66.69亿元,同比下降5.18%;归母净利润2.23亿元,同比下降44.47%。2023年营业收入为73.42亿元,同比增长10.09%;归母净利润2.01亿元,同比下降10.13%。
作为新三板挂牌的期货机构,季度报告并非强制披露事项。然而,海通期货在2023年度报告发布近一个月后,意外发布了2024年一季度报告。
数据显示,当期营业收入5.92亿元,同比下降71.77%。归母净利润0.69亿元,同比略增4.18%。

关于一季度业绩变动的原因,海通期货进行了简短的说明,称营业收入下降“主要系海通资源子公司现货交易规模缩小,收入减少导致”。
另据合并利润表,因“其他业务成本”项大幅削减,营业支出明显降低,导致营业利润出现增长。但这一项的具体所指,行家未查到更多信息。
鉴于海通证券2024年上半年业绩预告相当“难堪”,海通期货的表现,是否能为母公司“挽尊”呢?
强调风险管理
本次会议的另外两项议题均涉及风险管理,分别是《关于修订<海通期货股份有限公司风险管理指标体系>的议案》《关于修订<海通期货股份有限公司声誉风险管理办法>的议案》。
海通期货2023年报特别强调:公司分类评级持续保持AA,各类监管检查零处罚,全年获得各类交易
所奖项40余项,以及“中国最佳期货公司”“中国期货公司金牌管理团队”“浦东新区经济贡献突出奖”等行业及社会荣誉60余项。
然而,今年以来海通期货连续发布了涉及监管处罚事项的公告。

其一来自其母公司海通证券,即赫赫有名的“中核钛白(维权)”案。海通期货表示,母公司的处罚,“不会对公司财务状况产生不利影响”。
其二则是直接针对海通期货。
上海证监局发布于2024年4月29日的沪证监决〔2024〕198号监管函载明,海通期货未能建立并持续完善覆盖子公司及其业务的合规管理、风险管理和内部控制体系,有效贯彻落实相关合规、风险管理、内控要求,违反了《期货公司监督管理办法》(证监会令第155号)第五十一条的规定。
监管背景高管
行家根据海通期货年报和中期协信息了解到,首席风险官辛昭园,有着颇为传奇的履历。
生于1972年,他于2000年4月至2002年6月担任中信证券上海溧阳路营业部会计。其后,他在上海证监局任职长达11年,但公开信息未披露具体职务。2013年7月,他加入海通期货;同年10月就任首席风险官至今。
这位资历颇深的老将,是否应对公司合规运营负有主要的领导责任呢?后续,他是否会按照董事会决议,加强风险合规管理?
违规曾被惩戒
股权穿透显示,海通期货旗下仅有上海海通资源管理有限公司(简称:海通资源)一家全资控股子公司。

正是这家风险管理子公司,不久前有过监管处罚事项。
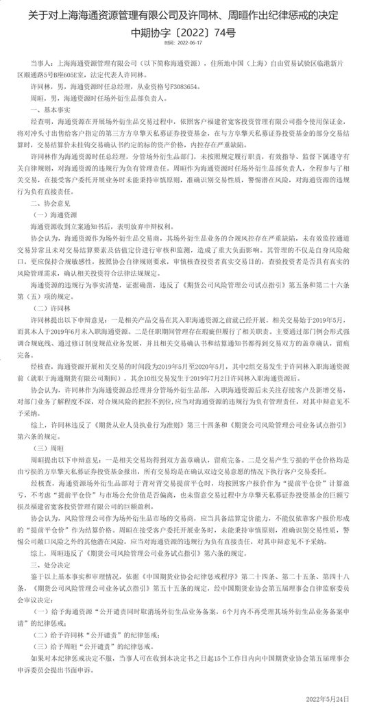
2022年5月,中国期货业协会对海通资源下发中期协字中期协字〔2022〕74号决定。经查明,海通资源在开展场外衍生品交易过程中,依照客户福建省宽客投资管理有限公司(简称:宽客投资)指令使用保证金,将对冲头寸出售给客户指定的第三方方阜擎天私募证券投资基金,在与方阜擎天私募证券投资基金(简称:方阜擎天)的部分交易结算时,交易结算价未挂钩交易确认书约定的标的资产价格,内控存在严重缺陷。
中期协同时指出,许同林作为海通资源时任总经理,分管场外衍生品部门,未按照规定履行职责,有效指导、监督下属遵守有关自律规则,对海通资源的违规行为负有管理责任。周晅作为海通资源时任场外衍生品部负责人,全程参与了相关交易,在接受客户委托开展业务时未能秉持审慎原则,准确识别交易性质,警惕潜在风险,对海通资源的违规行为负有直接责任。
为此,中期协对海通资源、许同林及周晅均采取“公开谴责”的纪律惩戒。

耐人寻味的是,海通期货在2022年报中提到了这份监管处罚函,但子公司名称写的却是“上海海通资源有限公司”。并且没有披露许同林、周晅两名责任人受到“公开谴责”的事项。

搜索这份年报,“许同林”出现了三处,均显示他是海通期货副总经理,但全文均未提及其在海通资源的任职情况。同时,海通资源前述监管函的标题,却无法直接搜到。
据海通期货2021年报披露,许同林生于1981年,早在2007年就在海通期货任职。2008年10月至2011年3月期间,他任职于银河期货哈尔滨营业部。重返海通期货后,他曾任哈尔滨营业部负责人,证券业务部副总经理、市场总部副总经理、资产管理部负责人等职。并曾在2019年7月至2021年3月任海通资源总经理。他于2021年3月至今任海通期货副总经理,2021年5月担任海通资源董事长。
卷入重大涉诉
说来也巧,行家近期发现,海通资源卷入了一起影响海通证券业绩的大案,与这位海通期货高管直接相关。
7月1日,海通证券发布债券公告,披露了两起重大涉诉事项。其中,威海丰林贸易有限公司(简称:威海丰林)诉上海海通资源管理有限公司(简称:海通资源)、何相生民间借贷纠纷一案,金额为3000万元。

那么,这位背负着“惩戒”记录,准备出庭“应诉”的高管,是否更有必要签署军令状,狠抓风险管理,以切实行动,维护和提升公司的声誉和形象?

标签: 海通
相关文章
-
海通国际:维持连连数字“优于大市”评级 目标价15.52港元详细阅读
海通国际发布研报称,维持连连数字(02598)“优于大市”评级。考虑公司于2025年7月完成配售,该行调整公司2025-2027年归母净利润预测...
2025-09-10 71 海通
- 详细阅读
-
国泰海通证券:当下时点如何看港股新消费?详细阅读
核心结论:①消费观念变革叙事催化下,上半年港股新消费表现亮眼,6月中旬后陷入消化热度的震荡阶段。②借鉴日本历史,居民消费由大众化向个性化、理性化转...
2025-08-03 73 海通
-
券业首发!刚刚,国泰海通发布:新一代全AI智能APP灵犀!详细阅读
炒股就看金麒麟分析师研报,权威,专业,及时,全面,助您挖掘潜力主题机会! 当前,人工智能技术正加速重构证券行业服务业态,加快发展新一代人工智能...
2025-07-24 87 海通
- 详细阅读
- 详细阅读
